男人的天堂一区二区视频在线观看-男人的天堂亚洲-男人的天堂天堂网-男人的天堂视频在线观看-91综合在线-91综合视频

郵箱登錄: CSSC郵箱 CSIC郵箱
您所在的位置: 首頁新聞中心集團新聞 → 正文
中國船舶集團有限公司優質供應商公開征集公告
    日期:2025-05-31    字體:【大】【中】【小】

  中國船舶集團有限公司為進一步提高供應鏈韌性,提升供應鏈管理水平,按照“分級管理、質量優先、公開透明”的原則,誠摯邀請社會各界優質供應商加入中船集團供應商隊伍。現將有關事宜通知如下,歡迎供應商踴躍參與。

  中船集團簡介
  中船集團是中央直接管理的特大型國有重要骨干企業,是我國船舶工業發展的國家隊、主力軍。中船集團有著深厚的歷史底蘊,旗下擁有江南造船、大連造船、黃埔文沖等一批百年船廠。

  中船集團是我國海軍武器裝備科研、設計、生產、試驗、保障的主體力量,擁有我國最大最強的船舶設計建造能力,能夠設計建造符合世界上任何一家船級社規范、滿足國際通用技術標準和安全公約要求、適航于全球任意航區的船舶海工裝備。中船集團持續拓展信息技術、新材料、新能源、節能環保、精密器件與儀器儀表等戰略性新興產業,不斷發展貿易、投資、金融、物流等船海服務業,加快建設產業結構合理、質量效益領先、軍工核心突出、國際競爭力強的世界一流船舶集團。
  中船集團,智領深藍。
  優質供應商征集范圍
  ▼ 船用材料類物資
  包括金屬材料(如船用鋼板、鋁合金)、非金屬材料(如涂料、復合材料)等,需符合國家標準及行業特殊認證要求。 
  ▼ 船用設備類物資
  涵蓋動力設備(主機、發電機)、導航系統等,供應商需具備設備生產資質及大型項目配套經驗。
  ▼ 生產綜合類物資
  涉及生產專用設備、電子元器件、儀器儀表等,供應商需具備船舶行業供貨業績及相關資質材料。
  ▼ 定向征集類物資
  掃描查看征集范圍及使用場景進行定向征集。掃描下方二維碼查看定向征集明細。

  供應商資格要求
  ▼ 基本條件
  1.具有獨立法人資格,依法登記設立;
  2.具有履行合同所需的專業技術能力和設備;
  3.具有良好的商業信譽和社會信譽,近兩年無違法違規記錄;
  4.對于提供審核資料弄虛作假、被國家相關部門、同行業央企納入黑名單或列為不誠信人的企業及企業法人不予準入。
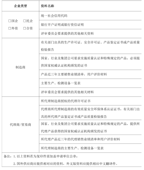
  ▼ 資質要求
  制造商需通過ISO 9001質量管理體系認證或具備提供所采購產品質量保證能力,具備相應的設計或制造資質;代理商/貿易商需提供產品制造企業的授權資格證書,明確實際制造商,具體資質要求如下。

  征集流程
  ▼ 報名及預注冊
  供應商在規定時間內通過掃碼按要求填寫報名信息,同時訪問中船集團采購電子商務平臺(https://www.ebuycsemc.com)進行預注冊并完善企業信息。下圖為報名二維碼。

  ▼ 評審流程
  對報名的供應商綜合實力、業績情況及業務需求進行預審,并推薦至相關需求單位。
  功能預告
  中船集團采購電子商務平臺“供應商尋源及資源庫模塊”預計于2025年6月底正式上線,支持社會各界優質供應商第一時間了解并響應尋源需求,敬請期待。

| 來   源:中船物資
| 責   編:方   浩
| 校   對:周   芒
| 審   核:項   麗/甘豐錄